plutopay

Finance App

My Image

Status

COMPLETE

Timeline

Apr - Aug 2023

Platform

Mobile Web Application

My Role

UX/UI Designer

Introduction

In this UX case study, I'll detail the design journey of enhancing a digital wallet app to promote financial well-being among New Zealanders. The project aimed to simplify money management, establish clear connections between budgeting and goal setting, and foster healthier financial behaviors.

My Role

In this project, my role as a UX Designer encompassed a range of critical responsibilities. I led UX Research, delving into competitor analysis, conducting user interviews and surveys to gain insights. I then distilled these findings into clear problem statements, user stories, and user flows. Leveraging Figma, I translated concepts into wireframes and interactive prototypes, ensuring a user-friendly interface. Finally, I conducted usability testing, refining the design based on user feedback and insights.

Background

Financial wellbeing is a measure of how comfortably you're able to meet your current commitments and whether you can continue to do this into the future. It also recognises that our ability to understand how money works and how to manage it, can impact our behaviour, attitude to money, our sense of security and how we cope with change.

According to a recent survey completed by ANZ, 43% of New Zealander's feel anxious when thinking about their future financial situation. Of that group, only 41% feel they have saved (or will be able to save) enough money to last to the end of their life.

Design Process Image
Icon

Research

Icon

Desktop study to understand what is a digital wallet, and general attitudes and perceptions toward them

Icon

Explored issues with digital wallet use and personal finance management, including a focused study on New Zealand's financial well-being.

Icon

Competitor Analysis to understand what digital wallets and budgeting tools are available in the market here in New Zealand

Icon

Researched user attitudes and behaviors in money management via surveys and interviews.

Findings

Many New Zealanders are unsure of how they're spending their money, even though most have a budget, often just in their minds. However, there hasn't been a tool that Kiwi users have found truly effective in assisting them to manage their finances and achieve their goals.

These tools tend to be either overly complicated, require too much manual effort, or fail to offer the necessary meaningful insights that users require.

User Interviews Feedback Affinity Mapping
Icon

Define

Problem Statement

"How can we help users develop healthier financial behaviours by making managing personal finances easy for New Zealanders who have low financial wellbeing that will enable Kiwi's to attain stronger financial independence and achieve their short-long term financial goals."

Hypothesis Statement

“We believe by providing a platform for Kiwi's with low financial wellbeing a digital wallet that enables them to easily manage their finances and track their spending, our users will develop healthier financial behaviours that strengthen their financial wellbeing and achieve their short-long term financial goals.”

User Personas

Based on thorough user research, I created personas reflecting real users' diverse traits and needs. These personas guided my design decisions, ensuring a user-centered project.

User Persona - James

Cusomer Journey

I outlined a user journey for the app. It begins with curiosity, moves through budgeting and tracking, and ends with goal setting. Persona insights shaped the experience, addressing pain points and enhancing user engagement.

Affinity Mapping

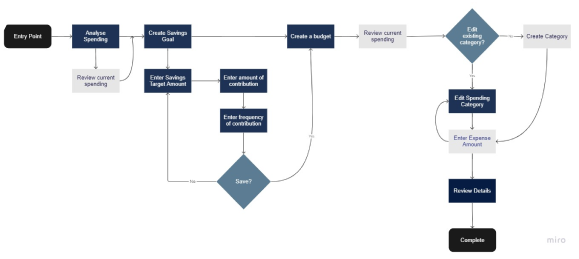
User Flow

Right now, budgeting tools treat goal setting and financial planning as two independent matters. This makes it hard for users to:

  1. See where their money currently goes
  2. Set clear goals, both short term and long
  3. Make a plan that turns their spending habits into goal-getting moves
user flow
Icon

Ideate

Initial concepts explored how users could efficiently craft a plan, monitor their spending, and set achievable goals.

Sketch Wireframes

I developed conceptual designs emphasizing a smooth link between budgeting and setting savings goals. Later, these ideas took shape in mid-fidelity Figma designs, resulting in a clickable prototype that underwent testing with 6 participants.

Mid-fidelity Wireframes
Icon

Prototyping

Icon

Goals

  • Evaluate how well the prototype design supports users in seamlessly crafting budgets and establishing financial goals.
  • Measure participants' success in navigating the design process of integrating budget creation and savings goal setting.
  • Collect feedback on the user experience of creating a budget and setting financial goals using the prototype, aiming to uncover usability challenges and areas for improvement.
Icon

Key Insights

  • The design aligned with user expectations, seamlessly guiding plan creation toward setting savings goals.
  • Some participants shared thoughts about how well this process matched their real spending habits.
  • It was observed that many might find it tough to make a practical and doable plan without knowing how they currently spend. This has been factored into the next stage of development.
User Testing - Affinity Mapping User Testing - Feedback
Icon

Iterate

Improvements

The app will help users understand their current spending by calculating average spend in meaningful categories.

  • Users can see how much they are saving on average based on current spend
  • Understanding current spend will help users make a plan to achieve their goals by setting more realistic budget against key spending category
  • Total savings will be displayed at the top of the screen so users can see the benefit of creating a plan can have on achieving their financial goals
  • Users can now allocate their savings to multiple savings goals and track their progression in the app each month
hi-fidelity wireframes

Final Design

The iterated design highlights where budgeting, tracking, and goal setting meet, paving the way for enhanced financial well-being. User feedback and insights have been woven into the final design, creating a bridge to financial empowerment and a brighter future.

Feel free to click on the image to give our interactive prototype a try, or watch the video demonstration below to see how the app works!

Plutopay Prototype Link
Icon

Retrospective

Throughout this journey, I've learned that user insights are the compass guiding every design decision. The integration of budgeting and goal setting resonated strongly with users, enhancing their financial management experience.

If I were to tackle this again, I'd involve users even earlier in the process to ensure their needs are deeply embedded from the start. Additionally, refining the educational aspect to bridge the gap between understanding spending and goal achievement would be a priority. Overall, this experience reaffirmed the transformative power of putting users at the heart of design.